我们非常重视您的个人隐私,当您访问我们的网站时,请同意使用的所有cookie。有关个人数据处理的更多信息可访问《隐私政策》
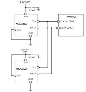
NSC6360是一颗应用于MEMS数字麦克风的PDM输出预放大器。该芯片内部集成了用于MEMS麦克风的低噪声偏置电路及高性能模拟预放大电路,能够提供高品质音频信号输出并使得MEMS麦克风产品具有高度灵活性。内置的OTP可调节偏压和增益,因此NSC6360支持不同参数的MEMS麦克风传感器,具有更好的灵敏度一致性。客户可将该芯片集成在MEMS数字麦克风芯片中,用于音频信号调理。NSC6360芯片的启动和唤醒时间可达到极低的20ms,增益和偏置电压以及左右声道极性均可编程。NSC6360支持基于输入时钟频率的动态电流调整,因此可在不同的电源模式下使用。该芯片的工作电压为1.6V至3.6V,其工作模式包括睡眠模式、低电压模式及正常模式。
相关资源

如您需要咨询产品更多信息,请点击“联系我们”,我们将尽快回复您!