The NSOPA2401Q is a single CMOS operational amplifier combined full swing input and output. Current limiting and over temperature detection enhance overall system robustness when driving analog signals over wires that are susceptible to faults. It outputs typically up to 400mA of peak-to-peak current to drive low resistance load including inductance load such as angle resolver, lineout cable and piezo actuator. In addition, it has enhanced RF noise immunity.
Product Features
AEC Q-100 Qualified for Grade 1: TA from –40 °C to 125 °C
Low offset voltage: 0.6 mV (typical)
High output current drive: 400mA, continuous
Wide power supply voltage range: 4.5V to 36V
Over temperature shutdown
Output current limit
Shutdown pin for low Iq application
9.5MHz gain bandwidth with 7.5V/μs slew rate
Internal RF/EMI filter
Package: 14-pin HTSSOP, 5-pin TO252
Application
Resolver-based automative applications
Anti-glare mirror
Inverter and motor control
Motor driver
Liner power booster
Servo drive power stage module
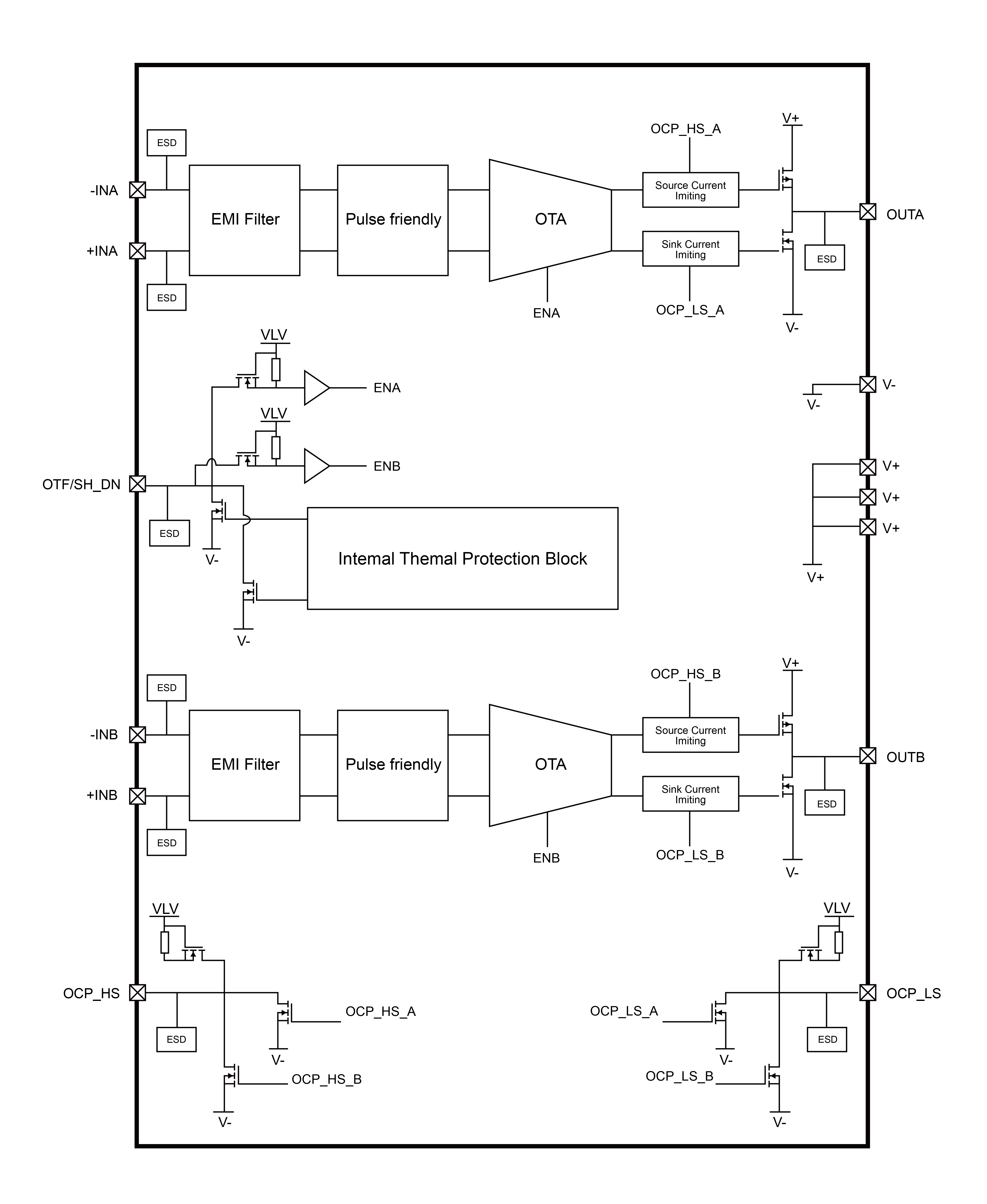
Functional Block Diagram


For more product information, please contact us.