我们非常重视您的个人隐私,当您访问我们的网站时,请同意使用的所有cookie。有关个人数据处理的更多信息可访问《隐私政策》
产品特性
• 电源电压范围VCC-GND:13V至22V
• 拉/灌驱动电流:5A(峰值)
• 上升时间9.2ns(典型值), 下降时间7.9ns(典型值)
• 输入输出延时75ns(最大值)
• UVLO欠压保护
• DESAT退保和保护
• FAULT故障上报功能
• NSD1015T支持双极性供电,NSD1015MT支持米勒钳位功能
• 工作温度范围:-40℃~125℃
• SOP-8封装
应用场景
• 工业伺服驱动器、变频器
• HEV/EV 电动空压机
• HEV/EV PTC
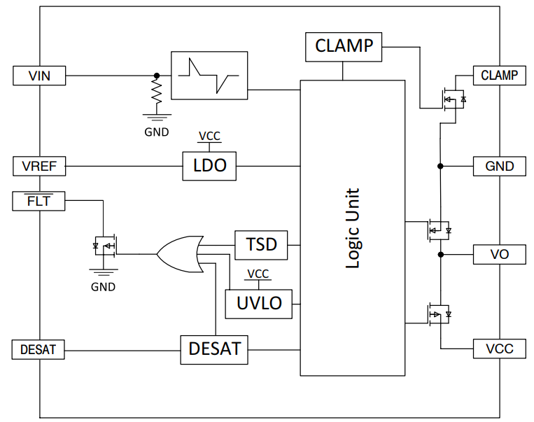
功能框图
NSD1015T

NSD1015MT

相关资源

如您需要咨询产品更多信息,请点击“联系我们”,我们将尽快回复您!