我们非常重视您的个人隐私,当您访问我们的网站时,请同意使用的所有cookie。有关个人数据处理的更多信息可访问《隐私政策》
雷竞技会员人数 全新推出120V半桥驱动NSD1224系列产品,该系列产品具备3A/-4A的峰值驱动电流能力,集成高压自举二极管,提供使能、互锁、欠压保护不同版本,有SOP8、HSOP8、DFN10、DFN8多种封装可选,广泛适用于微逆、功率优化器、电源模块、新能源汽车等应用场景。
一、NSD1224产品特性:
· VDD供电耐压20V
· HS桥臂中点耐压-10V到115V
· 输入引脚耐受负压-10V
· HS耐共模瞬变50V/ns
· 峰值驱动电流3A/-4A
· 兼容CMOS/TTL电平输入
· 输入互锁功能
· 高低侧输出独立UVLO保护
· 集成高压自举二极管
· 输入输出延时小于16ns
· 高低边传输延时匹配小于1ns
· DFN10封装有使能引脚,待机时静态功耗低至7uA
· SOP8、HSOP8、DFN10、DFN8封装
· 结温范围-40°C~150°C

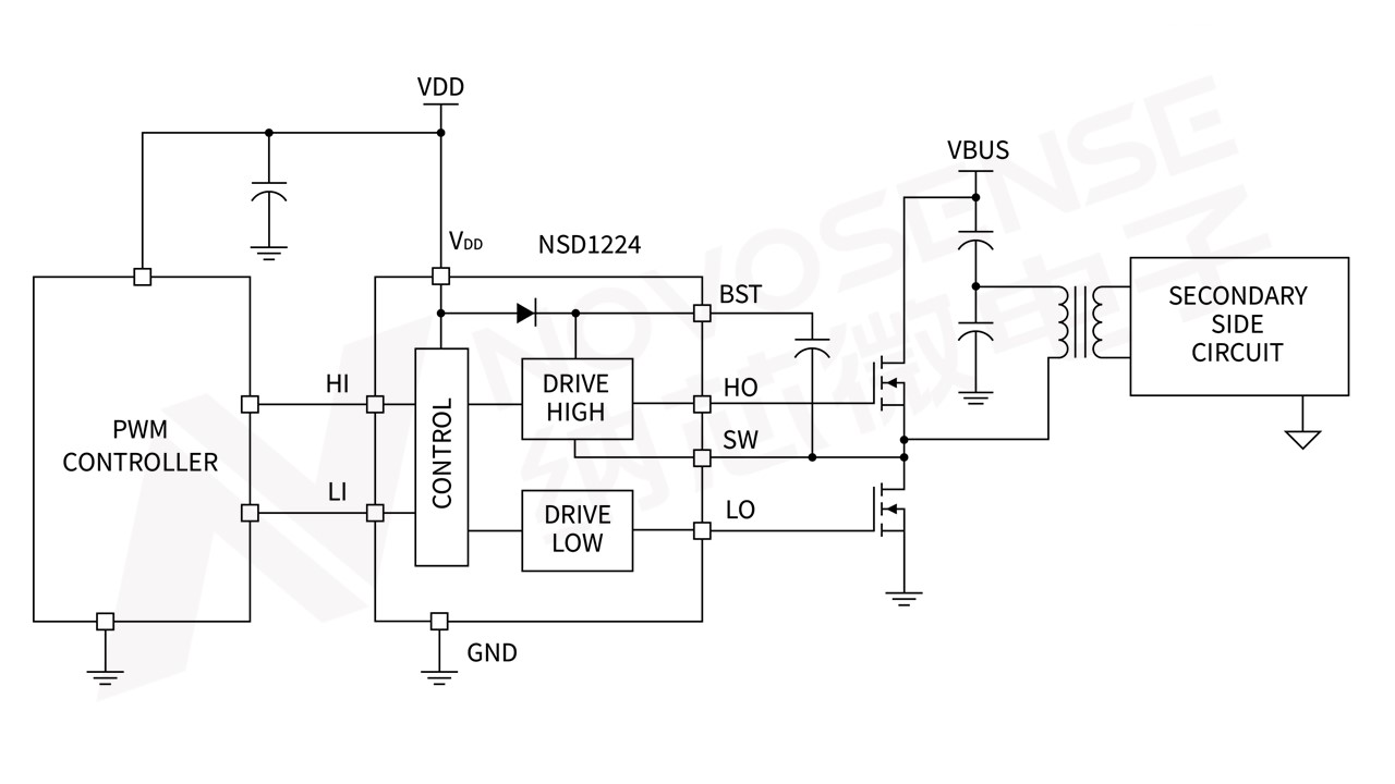
NSD1224典型应用框图
二、NSD1224性能优势:
1. NSD1224具备互锁功能,能有效避免因输入干扰造成的功率管桥臂直通问题。
在电源应用中,受高频开关噪声的影响,半桥驱动芯片的输入引脚容易受到干扰,可能会出现高低边输入被同时拉高的情况,导致驱动芯片的高低边输出同时为高,引发功率管桥臂直通,造成电源设备损坏。
NSD1224在两个输入同时为高电平时,会触发互锁模式,此时高低边输出被同时拉低,只有当任一输入变为低电平,输出才会恢复至跟随输入的正常状态。NSD1224的互锁功能,有效避免了因输入信号干扰造成的桥臂直通问题,提高了系统可靠性。

NSD1224互锁功能测试波形
2. NSD1224的输入引脚耐受-10V负压,解决了驱动芯片输入的负压尖峰问题。
在电源应用中,受MOSFET高频开关影响会在GND回路上产生瞬态电流,由于控制器和驱动器之间的PCB走线会存在寄生电感,瞬态电流和寄生电感的相互作用在会在驱动芯片的输入引脚产生负压尖峰,造成驱动芯片逻辑错误甚至损坏。NSD1224输入引脚增强了耐负压设计,可以承受-10V的负压(推荐工作值-5V),从而提高了芯片的可靠性,也降低了对系统设计的要求。

NSD1224输入耐负压测试波形
3. NSD1224的HS引脚耐受-10V负压与50V/ns共模瞬变,适用于高频、高效开关电源应用。
随着电源效率要求的不断提高,为减小开关损耗,MOSFET的开关速度也越来越快。高速开关导致的di/dt与寄生电感会在HS引脚产生瞬态负压,容易造成驱动芯片发生闩锁甚至损坏,NSD1224的HS引脚可以耐受-10V的负压(推荐工作值-8V),有效解决了高频、高效开关电源的应用难题。此外,NSD1224的HS引脚可以承受50V/ns共模瞬变,具有很强的抗共模干扰能力。

NSD1224 HS引脚耐负压测试波形
三、NSD1224系列产品列表
